|
Neko 1.99.3
A portable framework for high-order spectral element flow simulations
|
Data Types | |
| type | euler_res_device_t |
| interface | euler_res_part_coef_mult_hip |
| interface | euler_res_part_e_flux_hip |
| interface | euler_res_part_mx_flux_hip |
| interface | euler_res_part_my_flux_hip |
| interface | euler_res_part_mz_flux_hip |
| interface | euler_res_part_rk_sum_hip |
| interface | euler_res_part_visc_hip |
Functions/Subroutines | |
| subroutine | advance_primitive_variables_device (rho_field, m_x, m_y, m_z, e, p, u, v, w, ax, coef, gs, h, effective_visc, rk_scheme, dt) |
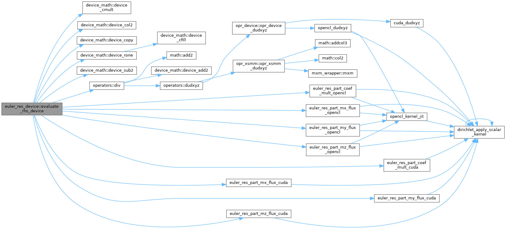
| subroutine | evaluate_rhs_device (rhs_rho_field, rhs_m_x, rhs_m_y, rhs_m_z, rhs_e, rho_field, m_x, m_y, m_z, e, p, u, v, w, ax, coef, gs, h, effective_visc) |
| subroutine euler_res_device::advance_primitive_variables_device | ( | type(field_t), intent(inout) | rho_field, |
| type(field_t), intent(inout) | m_x, | ||
| type(field_t), intent(inout) | m_y, | ||
| type(field_t), intent(inout) | m_z, | ||
| type(field_t), intent(inout) | e, | ||
| type(field_t), intent(in) | p, | ||
| type(field_t), intent(in) | u, | ||
| type(field_t), intent(in) | v, | ||
| type(field_t), intent(in) | w, | ||
| class(ax_t), intent(inout) | ax, | ||
| type(coef_t), intent(inout) | coef, | ||
| type(gs_t), intent(inout) | gs, | ||
| type(field_t), intent(in) | h, | ||
| type(field_t), intent(in) | effective_visc, | ||
| class(runge_kutta_time_scheme_t), intent(in) | rk_scheme, | ||
| real(kind=rp), intent(in) | dt | ||
| ) |
| subroutine euler_res_device::evaluate_rhs_device | ( | type(field_t), intent(inout) | rhs_rho_field, |
| type(field_t), intent(inout) | rhs_m_x, | ||
| type(field_t), intent(inout) | rhs_m_y, | ||
| type(field_t), intent(inout) | rhs_m_z, | ||
| type(field_t), intent(inout) | rhs_e, | ||
| type(field_t), intent(inout) | rho_field, | ||
| type(field_t), intent(inout) | m_x, | ||
| type(field_t), intent(inout) | m_y, | ||
| type(field_t), intent(inout) | m_z, | ||
| type(field_t), intent(inout) | e, | ||
| type(field_t), intent(in) | p, | ||
| type(field_t), intent(in) | u, | ||
| type(field_t), intent(in) | v, | ||
| type(field_t), intent(in) | w, | ||
| class(ax_t), intent(inout) | ax, | ||
| type(coef_t), intent(inout) | coef, | ||
| type(gs_t), intent(inout) | gs, | ||
| type(field_t), intent(in) | h, | ||
| type(field_t), intent(in) | effective_visc | ||
| ) |
rho = rho - dt * div(m)
m = m - dt * div(rho * u * u^T + p*I)
E = E - dt * div(u * (E + p))
Definition at line 456 of file euler_res_device.F90.

